Nach langer Entwicklungs-, Bau-, und Optimierungszeit ist der selbst entwurfene Quellenumschalter von Patrick und mir fertig gestellt. Der Quellenumschalter, auch SourceSwitcher (SSw) genannt, trumpft mit folgenden Eingängen für die gängigsten Audio-Signale auf: 4x optisch S/PDIF TORX173, 2x S/PDIF koaxial, 1x USB-Stream, 1x SD-Karte (MP3, FAT16 und FAT32), 4x Chinch. Nach Verarbeitung der Signale im SourceSwitcher werden diese über je einen DAC von BurrBrown pro Kanal an einen Röhrenverstärker weiter gegeben.
Die Software für das Mainboard mit einem Atmel AT90USB1278 ist mit AVR-Studio in C geschrieben. Der CO-Prozessor MSP430 wurde in der Entwicklungsumgebung Cross-Studio programmiert. Den Code für den MainController findet ihr in dem gepacktem *.zip-File weiter unten. An dieser Stelle sei auch nochmals ein großer Dank an die Hilfestellungen vieler engagierter Programmierer gesagt, welche durch ihre zahlreichen Beispiele und Foren-Beiträge sehr bei der Entstehung der Software geholfen haben.
--> *.zip-Files zum Projekt SourceSwitcher (Schaltplan, Layout, Code zum MainBoard) <--
Passwort bekommt ihr auf Anfrage.
+ Das Blockschaltbild zeigt in vereinfachter Form die Vernetzung der einzelnen Platinen und der wichtigsten Signale. Zum Vergrößern bitte auf das Bild klicken!
+ Layout (Top View) und Schaltplan zum MAINBOARD, die gepackten Files findet ihr weiter unten als *.zip.:


+ Layout (Top View) und Schaltplan (3 Seiten) zur DIGITAL-INPUT-PLATINE, die gepackten Files findet ihr weiter unten als *.zip.:




+ Layout (Top View) und Schaltplan zur ANALOG INPUT/OUTPUT-PLATINE, die gepackten Files findet ihr weiter unten als *.zip.:


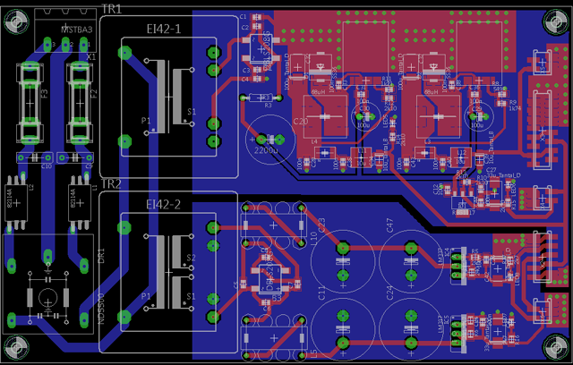
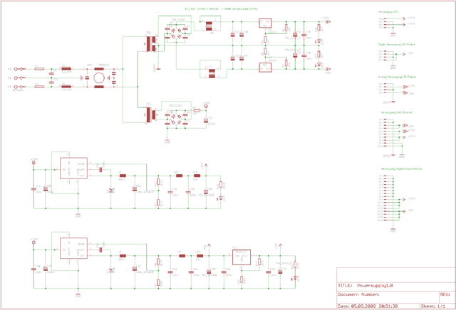
+ Layout (Top View) und Schaltplan zur POWER SUPPLY-PLATINE, die gepackten Files findet ihr weiter unten als *.zip.:


+ Und hier die Fotostrecke zum SourceSwitcher:
--> *.zip-Files zum Projekt SourceSwitcher (Schaltplan, Layout, Code zum MainBoard) <--
Passwort bekommt ihr auf Anfrage.
